inspection ou pour une durée plus longue qui peut aller
jusqu’à une mise à disposition de trois ans. Ainsi, après
en avoir constaté l’intérêt, l’ASN a adopté le modèle
des inspections de revue décrit précédemment. En
revanche, elle n’a pas opté pour le système de l’ins-
pecteur résidant sur un site nucléaire, estimant que
ses inspecteurs doivent travailler dans une structure
d’une taille suffisante pour permettre le partage d’ex-
périences et qu’ils doivent participer à des contrôles
d’exploitants et d’installations différentes afin d’avoir
une vue élargie de ce domaine d’activité. Ces orien-
tations permettent également une plus grande clarté
dans l’exercice des responsabilités respectives de l’ex-
ploitant et du contrôleur ;
•
en accueillant des inspecteurs formés à d’autres pra-
tiques de contrôle. L’ ASN encourage l’intégration à
ses services d’inspecteurs provenant d’autres auto-
rités de contrôle, telles que les directions régionales
de l’environnement, de l’aménagement et du loge-
ment (Dreal), l’ANSM, les agences régionales de santé
TABLEAU 3 :
répartition des inspecteurs par domaine de contrôle au 31 décembre 2015
TYPE D’INSPECTEUR
DIRECTIONS
DIVISIONS
TOTAL
Inspecteur de la sûreté nucléaire (INB)
dont inspecteur de la sûreté nucléaire (transport)
85
8
98
38
183
46
Agent chargé du contrôle des équipements sous pression
19
32
51
Inspecteur de la radioprotection
42
101
143
Inspecteur du travail
1
12
13
Inspecteur tous domaines confondus
117
151
268
TABLEAU 4 :
évolution du nombre d’inspections réalisées de 2009 à 2015
NOMBRE D’INSPECTIONS RÉALISÉES
ANNÉE
INB
ESP
TSR
NPX
OA-LA
TOTAL
2015
591
67
98
1 003
123
1 882
2014
686
87
113
1 159
125
2 170
2013
678
86
131
1 165
131
2 191
2012
726
76
112
1 050
129
2 093
2011
684
65
100
1 088
124
2 061
2010
665
72
92
1 002
133
1 964
2009
709
105
94
1 081
139
2 128
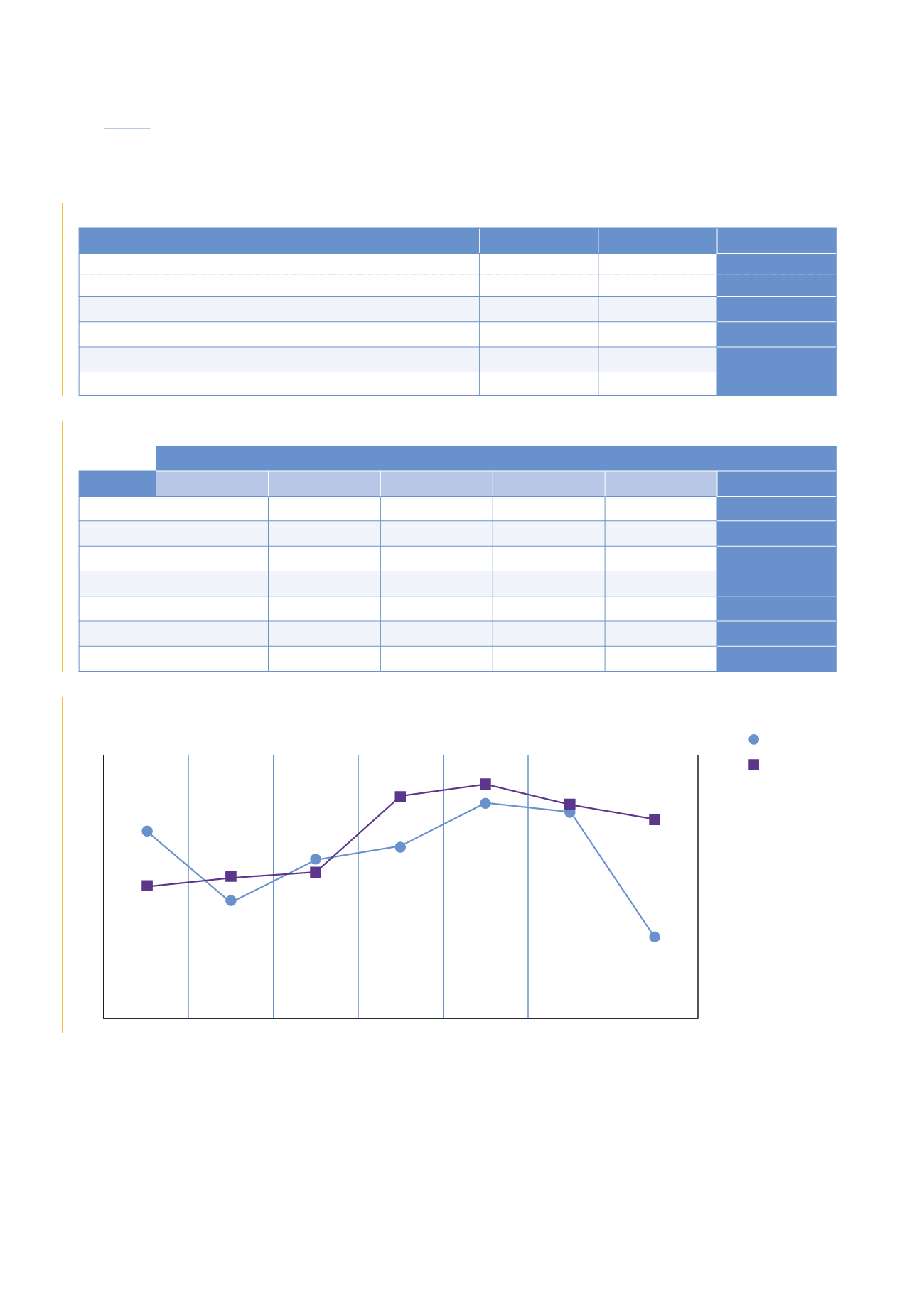
GRAPHIQUE 1 :
évolution du nombre d’inspections et d’inspecteurs de l’ASN entre 2009 et 2015
2013
2014
2015
2012
2011
2009
2010
2 128
245
248
276
280
273
250
1 964
2 061
2 093
2 191
2 170
268
1 882
1700
1800
1900
2000
2100
2200
2300
200
215
230
245
260
275
290
Inspecteurs
Inspections
Nombre d'inspections
Nombre d'inspecteurs
140
CHAPITRE 04 :
LE CONTRÔLE DES ACTIVITÉS NUCLÉAIRES ET DES EXPOSITIONS AUX RAYONNEMENTS IONISANTS
Rapport de l’ASN sur l’état de la sûreté nucléaire et de la radioprotection en France en 2015




